Lewis' Media Studies Blog
Saturday, November 5, 2016
Children of Men - Opening Analysis
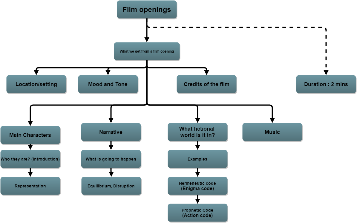
Film Openings
In all film opening there are conventions (what the audience expect to see).
An example of what we watched in class:
children of men
No comments:
Post a Comment
Newer Post
Older Post
Home
Subscribe to:
Post Comments (Atom)
No comments:
Post a Comment